
本文由 皮膚專科專業研發師團隊 專業編輯
10款市售熱門面膜推薦!本篇由《皮膚保養專科》Philip研發師親自評比,面膜品牌包含豐傑生醫、DR.WU、雪花秀、未來美、我的心機、霓淨思、TRUU、Dr.Jart、鉑翡斯等優缺點,進行完整分析綜合評比!
此外,研發師也會依據旅行需求,分析面膜的成分功效,列出4大挑選原則,列出推薦與禁忌成分,讓你無時無刻都能享受面膜帶來的好處!
面膜功效大揭密!敷面膜比精華液效果更好?
選到一款好的保濕面膜,可以直接取代家裡瓶瓶罐罐的精華液,不僅僅外出旅行攜帶方便,效果又比同性質的精華液好。
以下將逐一解析面膜的功能、好處及適用族群,讓專業化妝品研發師為你解答!
為什麼要敷面膜?
敷面膜不外乎就是要將面膜裡的精華液,牢牢鎖進皮膚當中,達到保濕、嫩白等效果。但有些人可能會問:「精華液也可以達到同樣效果,那要多張面膜紙幹嘛?」就是因為多了那張紙,精華液才沒這麼容易蒸發掉,肌膚吸收的效果也更好。
面膜的功效有哪些?
面膜的功效與添加的成分有關,功效主要又分為保濕、彈潤、美白、舒緩等等,可以依照自己的需求做選擇,如果是旅行或嫌麻煩,可以選擇多種功效合一的面膜。
面膜的好處有哪些?
面膜的好處,不僅是比精華液更好吸收,它也很方便,出門旅行只需要帶幾片面膜,就可以免去攜帶多瓶保養品的麻煩,而且面膜採用獨立包裝,每次用一片、開一片的特性,能讓其中的保養成分,不容易因為反覆開關而氧化變質,確保每次都有最佳的護膚效果。
什麼樣的人適合敷面膜?
旅行的人
方便攜帶、不佔空間、一張面膜抵多樣保養品。乾性肌膚的人
乾性肌膚的人更需要注重保濕,面膜的構造剛好可以更完整的將保濕成分吸收進皮膚。懶惰的人
選擇多種功效的面膜,只需一片就可以抵過好幾個保養步驟。
面膜推薦怎麼挑?這4大挑選原則必看
Philip認為,一款好的面膜,需要滿足以下4種效果:
面膜推薦原則1:多功能成分
市面上的面膜種類繁多,包括單包裝的片狀面膜、罐裝的泥膜和凍膜,其中片狀面膜最為便捷,輕鬆攜帶,無論何時何地都能使用。
旅行中的肌膚容易有乾燥、曬傷等多種困擾,因此選擇一款功能較多的面膜尤為關鍵。像是具備舒緩曬傷、深層保濕等多重功效的面膜,將是你旅行的最佳夥伴。
面膜推薦原則2:強效保濕成分
保濕能使肌膚更加光滑柔嫩,還能增強皮膚的保護能力,抵抗外界刺激和污染。建議選擇含有玻尿酸或尿囊素等成分的面膜,能有效附著肌膚並防止水分散失,還能有效軟化角質、收斂毛孔,讓肌膚更加細緻光滑!
面膜推薦原則3:避開容易敏感的成分
選擇面膜時請盡量避開酒精、色素、香精等刺激性成分,因為在旅行時肌膚可能會出現各種突發性狀況(如曬傷、敏感等),如果這時再使用含有刺激性成分的面膜,可能會讓肌膚惡化、發炎。
面膜推薦原則4:舒緩修護成分
飲食或環境的刺激,都容易使肌膚乾燥、發炎、泛紅, 甚至長痘痘,可以選擇添加舒緩成分如Q10、積雪草萃取的面膜,不僅可以讓皮膚退紅、舒緩曬傷,甚至修復受損肌膚。
10款面膜推薦,評分標準說明
在10款保濕面膜推薦中,依據上面的挑選原則,並由專家列出肌膚保濕、彈嫩、修護、適合旅行攜帶、價格多種項目同時評比,得出此次面膜排行榜如下:
實測評分標準如下表說明,來給予分數:
項目 | 保濕潤澤 | 肌膚彈嫩 | 舒緩修護 | 旅行使用適合度 | 價格優勢 |
占比 | 20% | 20% | 20% | 20% | 20% |
總分 | 100分 | ||||
皮膚保養專科團隊親自實測,並解析各產品的優缺點,幫助大家更容易找到最適合自己的保濕面膜,評比開始!
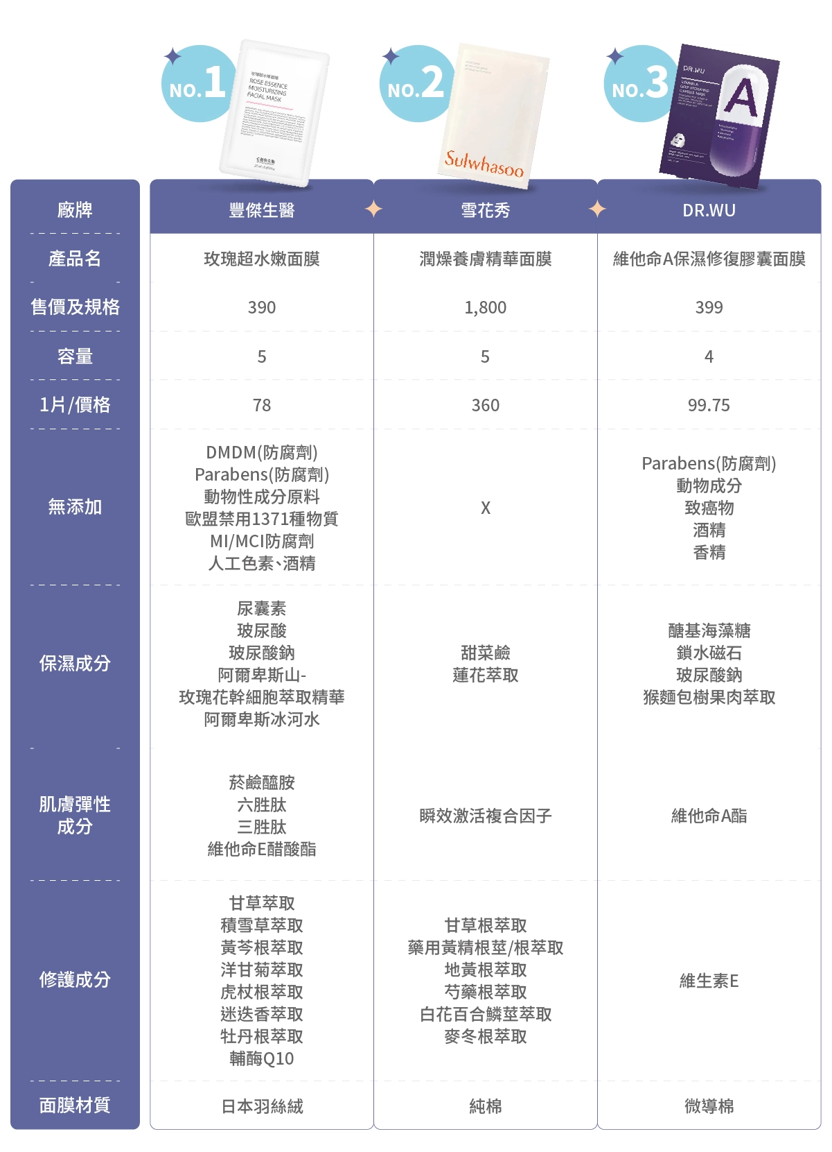
旅行保濕面膜推薦1:豐傑生醫【玫瑰超水嫩面膜】
- 評分:89
- 體感效果:(保濕、修護效果上等)
- 品名:豐傑生醫【玫瑰超水嫩面膜】
- 無添加:DMDM(防腐劑)、Parabens(防腐劑)、動物性成分原料、歐盟禁用1371種物質、MI/MCI防腐劑、人工色素、酒精
- 保濕成分:尿囊素、玻尿酸、玻尿酸鈉、阿爾卑斯山玫瑰花幹細胞萃取精華、阿爾卑斯冰河水
- 肌膚彈性成分:菸鹼醯胺、六胜肽、三胜肽、維他命E醋酸酯
- 修護成分:甘草萃取、積雪草萃取、黃芩根萃取、洋甘菊萃取、虎杖根萃取、迷迭香萃取、牡丹根萃取、輔酶Q10
- 面膜紙材質:日本羽絲絨
- 售價:390元
- 容量:5片
- 1片價格:78元
專家評價:
豐傑生醫的「玫瑰超水嫩面膜」以柔軟的膚感以及保濕效果聞名,Philip使用過後認為這款面膜非常適合旅行時攜帶,使用起來保水度非常好,其中添加了豐富的保濕成分,如玻尿酸、阿爾卑斯山玫瑰花幹細胞萃取精華等,可以緩解搭飛機時的乾燥,並增強皮膚的屏障功能,除此之外,還添加了多種舒緩修護成分,相當適合在外出旅遊曬傷時幫助舒緩。
「玫瑰超水嫩面膜」還添加菸鹼醯胺、六胜肽、三胜肽、維他命E醋酸酯等活性成分,讓肌膚更加彈潤,並使用了日本羽絲絨作為面膜布的材質,親膚度是評測中10款面膜最好的,敷起來很貼合肌膚,也不會有粗糙或刺刺的感覺,是款全方位且全膚質皆適合的面膜,皮膚專科的團隊成員,都給予相當好的評價,因此列為排行榜中的No.1。
項目 | 保濕潤澤 | 肌膚彈嫩 | 舒緩修護 | 旅行使用適合度 | 價格優勢 |
滿分 | 20 | 20 | 20 | 20 | 20 |
分數 | 19 | 17 | 18 | 18 | 17 |
最後總分 | 89 | ||||
旅行保濕面膜推薦2:雪花秀【潤燥養膚精華面膜】
- 評分:88
- 體感效果:(保濕、修護效果上等)
- 品名:雪花秀【潤燥養膚精華面膜】
- 無添加:無資料
- 保濕成分:甜菜鹼、蓮花萃取
- 肌膚彈性成分:瞬效激活複合因子
- 修護成分:甘草根萃取、藥用黃精根莖/根萃取、地黃根萃取、芍藥根萃取、白花百合鱗莖萃取、麥冬根萃取
- 面膜紙材質:純棉
- 售價:1800元
- 容量: 5 片
- 1片價格:360元
專家評價:
雪花秀為韓國的頂級保養品牌,這款【潤燥養膚精華面膜】主打曬後急救,添加了獨家專利成分瞬效激活複合因子,最大化加強肌膚修復能力,並賦予肌膚健康而年輕的光澤,同時提升肌膚的彈性和活力。並添加了蓮花萃取等保濕成分,去熱帶國家時攜帶,能夠補充肌膚被毒辣太陽蒸發的水分。
聞起來有淡淡的草本味,香氣宜人,面膜布吸水力強也很貼膚,膚感很滋潤,油性肌膚可能不太適合,但價格偏貴,一片要價360元,適合想要犒賞自己的人,可以在小旅行時使用,或是口袋夠深的人購買。
項目 | 保濕潤澤 | 肌膚彈嫩 | 舒緩修護 | 旅行使用適合度 | 價格優勢 |
滿分 | 20 | 20 | 20 | 20 | 20 |
分數 | 19 | 18 | 18 | 18 | 12 |
最後總分 | 85 | ||||
旅行保濕面膜推薦3:DR.WU【維他命A保濕修復膠囊面膜】
- 評分:85
- 體感效果:(保濕、修護效果中上)
- 品名:DR.WU【維他命A保濕修復膠囊面膜】
- 無添加:Parabens(防腐劑)、動物成分、致癌物、酒精、香精、色素
- 保濕成分:醣基海藻糖、鎖水磁石、玻尿酸鈉、猴麵包樹果肉萃取
- 肌膚彈性成分:維他命A酯
- 修護成分:維生素E
- 面膜紙材質:微導棉
- 售價:399元
- 容量: 4 片
- 1片價格:99.75元
專家評價:
這款是來自台灣的保養品大廠DR.WU所推出的【維他命A保濕修復膠囊面膜】,添加了鎖水磁石、玻尿酸鈉、猴麵包樹果肉萃取等鎖水保濕成分,用起來沒有像廣告說的隔天都還很保濕這麼誇張,但用完後幾小時臉部是真的蠻水潤的,面膜紙很薄但吸水力不錯,很服貼臉部,移動或行走也不太會脫落。
修護成分雖然種類不多,但使用起來修護力不錯,且無添加刺激成分,適合曬傷或肌膚乾燥時使用。
還是有幾個小缺點,首先是味道部分,它標榜無香精,因此味道會有點酸酸的原料味,有些人可能會無法接受,再來是它沒有像官網說的一樣可以敷到10分鐘這麼久,大約7、8分鐘就會感覺到面膜紙有點乾了。
項目 | 保濕潤澤 | 肌膚彈嫩 | 舒緩修護 | 旅行使用適合度 | 價格優勢 |
滿分 | 20 | 20 | 20 | 20 | 20 |
分數 | 18 | 15 | 18 | 18 | 16 |
最後總分 | 85 | ||||
旅行保濕面膜推薦4:Dr.Jart【錦囊妙劑舒敏保濕面膜】
- 評分:85
- 體感效果:(修護效果很好)
- 品名:Dr.Jart【錦囊妙劑舒敏保濕面膜】
- 無添加:無資料
- 保濕成分:甜菜鹼、木醣醇、側柏萃取、精氨酸、聚麩胺酸
- 肌膚彈性成分:無資料
- 修護成分:維他命B5、蘆薈萃取、龍頭竹萃取、日本扁柏葉萃取、甘草根萃取、五味子果萃取
- 面膜紙材質:長纖纖維面膜布
- 售價:750元
- 容量: 5 片
- 1片價格:150元
專家評價:
Dr.Jart為韓國知名保養品品牌,以修護類保養品聞名,這次選擇的產品是【錦囊妙劑舒敏保濕面膜】,在此次評比中,修護力排名是最高的,泛紅的肌膚用完後真的有退紅,保濕的能力也很不錯,只不過面膜在敷的時候,沒有很貼合臉型,有部分區塊會浮起來,還有這款商品有添加酒精,如果皮膚對酒精過敏請慎用,因此沒有進入本次面膜推薦的前3名。
項目 | 保濕潤澤 | 肌膚彈嫩 | 舒緩修護 | 旅行使用適合度 | 價格優勢 |
滿分 | 20 | 20 | 20 | 20 | 20 |
分數 | 18 | 15 | 20 | 18 | 14 |
最後總分 | 85 | ||||
旅行保濕面膜推薦5:TRUU【冰原花后修復安瓶面膜】
- 評分:84
- 體感效果:(保濕、修護效果中上)
- 品名:TRUU【冰原花后修復安瓶面膜】
- 適用膚質:全膚質
- 無添加:無資料
- 保濕成分:白芒花籽油、印度獐牙菜萃取、藥蜀葵根萃取、稻糠萃取
- 肌膚彈性成分:維他命A酯、太匱龍舌蘭葉萃取、水解蜂王漿蛋白、鱘魚子醬萃取、維生素E
- 修護成分:皺波角叉菜萃取、義大利蠟菊花水、光果甘草根萃取、白藜蘆醇、交替單胞菌發酵產物提取物
- 售價:2,720元
- 容量: 4片
- 1片價格:680元
專家對面膜的評價:
TRUU宣稱這款面膜1片相當於5瓶安瓶的精華,並使用奈米級纖維面膜布,全方位包覆比一般的面膜更不易乾繃,添加印度獐牙菜萃取、藥蜀葵根萃取、稻糠萃取等保濕成分幫助肌膚保濕補水,修護成分也添加了包含甘草根在內的5項萃取,很適合旅行時攜帶。此外,它還額外添加了數種亮白成分,推薦給肌膚黯沉的人使用。
但團隊實際使用起來,其實並沒有「5瓶安瓶」這種強力功效的感覺,用起來沒有特別驚豔,是一款中規中矩的面膜,並且它的價位在本次評測中屬於高價位,CP值不高,推薦給荷包較寬裕的族群使用。
項目 | 保濕潤澤 | 肌膚彈嫩 | 舒緩修護 | 旅行使用適合度 | 價格優勢 |
滿分 | 20 | 20 | 20 | 20 | 20 |
分數 | 18 | 18 | 17 | 18 | 13 |
最後總分 | 84 | ||||
旅行保濕面膜推薦6:鉑翡斯【完美極萃面膜-鎖水能量】
- 評分:82
- 體感效果:(保濕、修護、彈潤效果上等,但較油)
- 品名:鉑翡斯【完美極萃面膜】
- 無添加:化學香料、色素、Paraben 防腐劑
- 保濕成分:甜菜鹼
- 肌膚彈性成分:摩洛哥堅果賦活金萃純油、聚繖岩薔薇精華
- 修護成分:海茴香精粹、阿爾卑斯山有機雪絨花萃取
- 面膜紙材質:棉
- 售價:1,300元
- 容量: 5 片
- 1片價格:260元
專家評價:
鉑翡斯為歐洲的專櫃品牌,堅持使用天然、有機認證原料,本次推薦的完美極萃面膜也都是以天然質萃成分為主,添加摩洛哥堅果賦活金萃純油、聚繖岩薔薇精華等保濕彈嫩成分,以及2種修護成分。
雖然添加的原料種類不多,但實際使用卻是十分的滋潤,跟其他推薦品項相比它的面膜紙偏厚,但與它較油的面膜液搭配,膚感非常柔軟且舒服,其中的摩洛哥堅果賦活金萃純油擁有極佳的修護較果,很適合在外出、旅行曬傷時使用。
不過此款產品添加的油性成分較多,如果是油性肌膚或是容易長痘痘的膚質,可能要斟酌使用。
項目 | 保濕潤澤 | 肌膚彈嫩 | 舒緩修護 | 旅行使用適合度 | 價格優勢 |
滿分 | 20 | 20 | 20 | 20 | 20 |
分數 | 17 | 17 | 17 | 18 | 13 |
最後總分 | 82 | ||||
旅行保濕面膜推薦7:霓淨思【高效保濕零觸感面膜】
- 評分:81
- 體感效果:(保濕、舒緩效果中上)
- 品名:霓淨思【高效保濕零觸感面膜】
- 無添加:化學香料、色素、酒精、Paraben 防腐劑、MI/MCI防腐劑
- 保濕成分:玻尿酸鈉、PCA 鈉、丙氨酸、脯氨酸、絲氨酸
- 肌膚彈性成分:克拉瑪斯湖藍藻萃取
- 修護成分:交替單胞菌發酵產物萃取
- 面膜紙材質:太空棉
- 售價:399元
- 容量: 5 片
- 1片價格:79.8元
專家評價:
霓淨思是台灣保養品的大廠,在各大藥妝店也經常看到,這次推薦的是它們的【高效保濕零觸感面膜】,他的保濕成分以胺基酸及玻尿酸為主,並添加了克拉瑪斯湖藍藻萃取增加肌膚彈性、強化肌膚天然屏障,還添加了交替單胞菌發酵產物萃取幫助肌膚修護,推薦給旅遊時會長時間曬太陽的人。
此款面膜輕薄,但不易破,貼膚性好,行走時不易掉落,效果普普通通沒有肌膚吸飽水的彈潤感,因為無添加香精,因此聞起來會有淡淡的保養品原料味,不能接受的請迴避,CP值高,適合學生或剛出社會的人使用。
項目 | 保濕潤澤 | 肌膚彈嫩 | 舒緩修護 | 旅行使用適合度 | 價格優勢 |
滿分 | 20 | 20 | 20 | 20 | 20 |
分數 | 16 | 15 | 15 | 15 | 20 |
最後總分 | 81 | ||||
旅行保濕面膜推薦8:未來美【8分鐘極速補水面膜】
- 評分:78
- 體感效果:(修護效果不錯,但面膜容易乾)
- 品名:未來美【8分鐘極速補水面膜】
- 無添加:無資料
- 保濕成分: 角鯊烷、河草根、PCA 鈉、異煙醯胺、玻尿酸鈉、水解透明質酸
- 肌膚彈性成分:維生素E
- 修護成分:白藜蘆醇
- 面膜材質:壓力絲
- 售價:399元
- 容量: 5 片
- 1片價格:79.8元
專家評價:
相信大家應該很常會在美妝店等開架中看到未來美的產品,此次評比所挑選的是它們最火紅的「8分鐘極速補水面膜」,在此款產品中,添加了維生素E、白藜蘆醇來修護肌膚及增加彈性,敷後皮膚更柔軟Q彈,並使用角鯊烷、PCA 鈉、玻尿酸鈉等豐富的保濕補水成分,很適合在飛機上或較為乾燥的地區使用。
不過,此款面膜的材質較薄,雖然服貼,但不太吸水,真的跟品名一樣最多敷8分鐘左右,面膜就會完全乾了,取出面膜後袋中還會剩一堆精華液,還有這款面膜的修護能力還不錯,但如果是肌膚較敏感的人可能要慎用,用了對皮膚可能會有點刺激。
項目 | 保濕潤澤 | 肌膚彈嫩 | 舒緩修護 | 旅行使用適合度 | 價格優勢 |
滿分 | 20 | 20 | 20 | 20 | 20 |
分數 | 18 | 13 | 15 | 15 | 17 |
最後總分 | 78 | ||||
旅行保濕面膜推薦9:我的心機【高效安瓶EX保濕補水面膜】
- 評分:73
- 體感效果:(保濕、修護效果中等)
- 品名:我的心機【高效安瓶EX保濕補水面膜】
- 無添加:無資料
- 保濕成分:澳洲堅果籽油、深海兩節薺籽油、蓖麻油、醣基海藻糖、水解梨果仙人掌花萃取、軟毛松藻萃取
- 肌膚彈性成分:乳酸桿菌發酵產物、水解蜂王漿蛋白
- 修護成分:維生素B5、積雪草萃取、庫拉索蘆薈葉汁粉、旱金蓮花/葉/莖萃取、德國洋甘菊花萃取
- 面膜紙材質:超細纖維膜
- 售價:299元
- 容量: 4 片
- 1片價格:74.75元
專家評價:
這款「高效安瓶EX保濕補水面膜」使用了超細纖維膜作為面膜紙的材料,用起來真的很貼合肌膚,也蠻柔軟的,保濕成分添加了仙人掌花萃取、軟毛松藻萃取等等,還添加了很豐富的修護成分,最重要的是它在7-11就能買到,在外旅行時也可以很方便的取得,有時候特價時甚至99元就可以買到一盒。
但有幾個小缺點,它雖然加了很多保濕、修護、增加肌膚彈性的成分,但在這次選擇的10款面膜中,效果是最差的,此外它的味道是用偏草本調的,有些人可能會不太喜歡,除了這幾個點,這款面膜因為很方便購買,保濕效果也還算堪用,推薦給外出剛好沒帶到保養品的人。
項目 | 保濕潤澤 | 肌膚彈嫩 | 舒緩修護 | 旅行使用適合度 | 價格優勢 |
滿分 | 20 | 20 | 20 | 20 | 20 |
分數 | 12 | 12 | 12 | 18 | 19 |
最後總分 | 73 | ||||
旅行保濕面膜推薦10:寵愛之名【三分子玻尿酸藍銅保濕生物纖維面膜】
- 評分:73
- 體感效果:(保濕、修護、彈潤效果中等)
- 品名:寵愛之名【三分子玻尿酸藍銅保濕生物纖維面膜】
- 無添加:香精、酒精
- 保濕成分:孔雀石萃取、醣基海藻糖、玻尿酸鈉、水解透明質酸、銀耳孢子果萃取、尿囊素
- 肌膚彈性成分:藍銅胜肽
- 修護成分:交替單胞菌發酵產物提取物、維他命B5、維生素E
- 面膜紙材質:生物纖維
- 售價:1170元
- 容量: 3 片
- 1片價格:390元
專家評價:
這款寵愛之名的【三分子玻尿酸藍銅保濕生物纖維面膜】在康是美、屈臣氏等藥妝店中屬於比較中高價位的產品,它主打添加比黃金還貴的藍銅胜肽以及多分子玻尿酸,幫助肌膚增加彈性及保濕,還添加了維生素B5、E幫助修復肌膚,除此之外還使用了生物纖維面膜布,摸起來QQ的像果凍,把精華液全吸收在其中,不會像傳統面膜布一樣精華液滴的到處都是。
此款面膜僅需一片就俱備多種功效,適合旅行時攜帶,只不過價格有點高,且保濕效果的持久力不是很好,須斟酌購買。
項目 | 保濕潤澤 | 肌膚彈嫩 | 舒緩修護 | 旅行使用適合度 | 價格優勢 |
滿分 | 20 | 20 | 20 | 20 | 20 |
分數 | 14 | 15 | 15 | 19 | 10 |
最後總分 | 73 | ||||
10款市售「熱門保濕面膜」比較表
針對10款市售旅行面膜,皮膚保養專科團隊進行了比較,製作完整的表格,幫助你找到最適合的產品。



保濕面膜排行榜,總結推薦前3名!
為大家回顧此次評比結果:
第一名:豐傑生醫【玫瑰超水嫩面膜】
豐傑生醫【玫瑰超水嫩面膜】,是款全方位呵護肌膚的面膜,主打玫瑰幹細胞萃取的保濕及修護效果,搭配複合活性成分,為肌膚深層補水,並修護曬傷、曬後肌膚,小小一片就有多種效果,特別推薦坐飛機或旅行時選用!
第二名:雪花秀【潤燥養膚精華面膜】
雪花秀【潤燥養膚精華面膜】,以中藥萃取為主要功效訴求,搭配其他活性成分,對保濕補水、舒緩修護都有不錯表現,推薦給乾性肌膚或旅遊曬傷的消費者使用。
主打10分鐘改善膚況,在此款「維他命A保濕修復膠囊面膜」中,以維他命A、鎖水磁石等,賦予肌膚活力,適合需要快速修護肌膚的族群使用。

最後總結推薦:
保濕面膜推薦首選「豐傑生醫 玫瑰超水嫩面膜」
乾性肌膚可用「雪花秀 潤燥養膚精華面膜」
快速修護可使用「DR.WU 維他命A保濕修復膠囊面膜」
Philip提醒大家,外出旅遊時,保濕及修護非常重要,而挑選到一款優質且多功能的面膜,不僅能少帶許多瓶瓶罐罐的保養品,更能輕鬆擺脫泛紅乾燥肌膚!
保養品專家研發師,專注推廣肌膚保養理念
藥妝領域專家研發師團隊,憑藉豐富的經驗和專業知識,致力於推廣科學的肌膚保養理念。並且推薦優秀、好用的保養產品給大家認識,歡迎想變美、更年輕的朋友持續關注我們,獲取最新的護膚資訊和產品推薦。

傳遞正確的保養觀念,每個人都能擁有好肌膚。