
本文由 皮膚專科專業研發師團隊 專業編輯
10款市售熱門洗髮精推薦!2026年最好的洗髮精是哪一款?本篇由《皮膚保養專科》Philip研發師評比,從10款洗髮精中,挑選最好的前3名品牌,推薦給大家!
參賽選手有豐傑生醫、森歐黎漾、茶籽堂、aesop、歐萊德、rill、康定、蔻蘿蘭、juliart、the body shop,由專家分析其成分、以強健髮跟、蓬鬆、頭皮養護的方向,一一評比評比其優缺點,想知道哪一款洗髮精最好,本篇排行榜不能錯過!
想擁有蓬鬆光澤的髮質,從選對洗髮精開始!
許多人在使用洗髮精時,都會遇到這些問題:頭髮越洗越乾、越洗越油或洗後髮絲容易扁塌,尤其是細軟髮、常常染燙的人,更需要一款能夠蓬鬆並深層清潔的頭皮洗髮精。
針對這些困擾,皮膚保養專科Philip研發師,從市售熱門品項中選出數款,可以全面解決頭髮乾燥、油膩、扁塌問題的優質洗髮精。
以下是經過嚴選、在10款熱門商品中脫穎而出的前3名洗髮精:
第3名:茶籽堂【錦葵豐盈洗髮露】
這3款洗髮精,不僅有優異的髮絲潔淨效果,更在蓬鬆豐盈、養護頭皮等方面脫穎而出,是《皮膚保養專科》最推薦的產品。
什麼是好的洗髮精?洗髮精推薦4大挑選原則
Philip認為,一款好的洗髮精,需要滿足以下4種效果:
洗髮精推薦原則1:擁有強健髮根的成分
常見的強健髮根成分有:薑黃、生薑、咖啡因等成分,這些活性成分能抑制造成落髮原因的「二氫睪酮(DHT)」,減少掉髮問題。
此外,添加這類成分的強健髮根洗髮精也具有促進循環功效,幫助滋養毛囊、活化頭皮,有效提升髮根強度,讓頭髮健康濃密地生長。
洗髮精推薦原則2:不只控油,還要蓬鬆豐盈
當洗髮精無法解決頭皮出油問題,會導致細軟髮容易貼頭皮、頭皮長痘痘等情況出現,因此,在挑選洗髮精時,要注意控油、豐盈效果,像是含有菸鹼醯胺(維他命B3)、茶葉萃取等活性成分,能減少頭皮分泌過量皮脂,有效收斂、控油,讓頭髮自然蓬鬆,更富豐盈感!
洗髮精推薦原則3:擁有頭皮養護的成分
含有頭皮養護成分的洗髮精,不僅能溫和清潔頭皮油脂,還能平衡頭皮的油水平衡,減少刺激感。像是含有茶樹精油、薄荷或洋甘菊等舒緩成分的洗髮精,特別適合舒緩頭皮壓力,讓頭皮得到適當保護,使髮根從源頭強韌健康,提升整體的髮質狀況。
洗髮精推薦原則4:拒絕「油性柔潤成分」
當洗髮精中含有矽靈、礦物油等「油性柔潤成分」時,雖能使頭髮短暫柔順,但容易殘留在頭皮,導致出油問題變嚴重,容易使髮根扁塌。
因此,選擇不含這類成分的洗髮精,才能徹底清潔頭皮,讓髮絲輕盈、髮根自然挺立,避免因油膩造成的扁塌問題,使髮型保持彈性與蓬鬆感。
10款洗髮精推薦,評分標準說明
此次參與評比的洗髮精,都是Philip認為具有養護配方,非僅有清潔清效的洗髮精,雖然平均價格較高,但對於強健髮根、蓬鬆、養護的效果都比較好,一共有以下10款:
實測評分標準如下表說明,來給予分數:
項目 | 強健髮根 | 蓬鬆豐盈 | 頭皮養護 | 潔淨感受 | 價格優勢 |
占比 | 20% | 20% | 20% | 20% | 20% |
總分 | 100分 | ||||
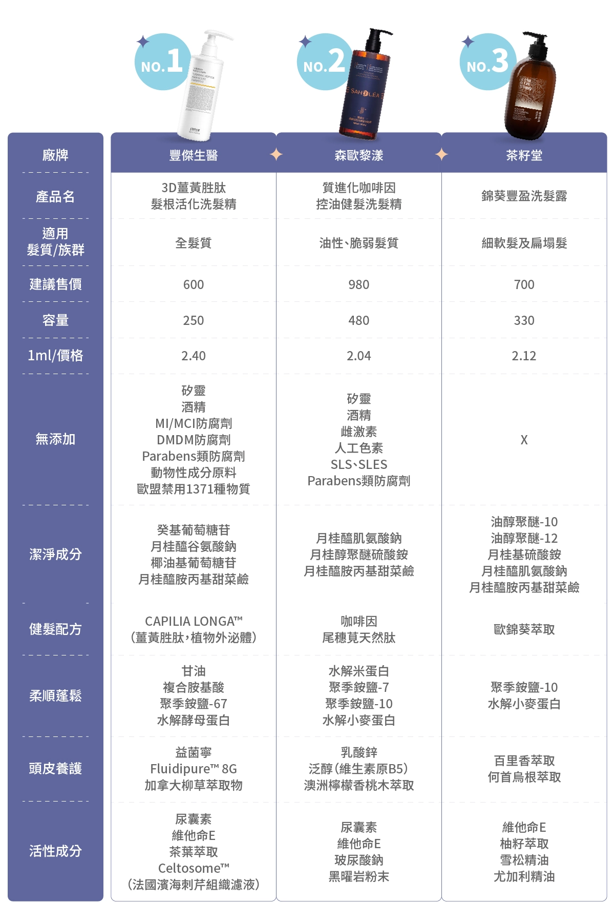
洗髮精推薦1:豐傑生醫【3D薑黃胜肽髮根活化洗髮精】
評分:89
體感效果:(蓬鬆有感,固髮養護效果佳)
品名:豐傑生醫【3D薑黃胜肽髮根活化洗髮精】
適用髮質/族群:全髮質
無添加:矽靈、酒精、MI/MCI防腐劑、DMDM防腐劑、Parabens類防腐劑、動物性成分原料、歐盟禁用1371種物質
潔淨成分:癸基葡萄糖苷、月桂醯谷氨酸鈉、椰油基葡萄糖苷、月桂醯胺丙基甜菜鹼
健髮配方:CAPILIA LONGA™(薑黃胜肽,植物外泌體)
柔順蓬鬆:甘油、複合胺基酸、聚季銨鹽-67、水解酵母蛋白
頭皮養護:益菌寧、Fluidipure™ 8G、加拿大柳草萃取物
活性成分:尿囊素、維他命E、茶葉萃取、Celtosome™(法國濱海刺芹組織濾液)
售價:600元
容量:250 ml
1ml價格:2.4元
專家對洗髮精的評價:
豐傑生醫的「3D薑黃胜肽洗髮精」是今年度的黑馬,以蓬鬆、強效養護的配方,廣受許多網友好評,尤其是細軟髮網友幾乎指名豐傑這款最好用,而吸引到Philip的注意,因而加入評選。
深入研究成分後發現,此款洗髮精所添加的3D薑黃胜肽,是款「植物外泌體」活性成分,外泌體因含有許多生長因子及基因片段,對護膚、健髮有明顯功效,在這次評比實測中,意外發現豐傑的洗髮精含有此種成分,實在讓人驚豔。
此外,「3D薑黃胜肽洗髮精」也添加益菌寧、複合胺基酸、植物萃取等活性成分,這些成分讓頭髮蓬鬆豐盈、頭皮養護控油,都有不錯成效,經團隊實際使用後發現,平常頭髮扁塌的同仁,使用後有明顯的改善,變得更加蓬鬆自然。
綜合評論,豐傑這款是全髮質皆適合的洗髮精,完全物超所值,特別推薦給細軟髮質,蓬鬆秀髮、養髮使用。
項目 | 強健髮根 | 蓬鬆豐盈 | 頭皮養護 | 潔淨感受 | 價格優勢 |
滿分 | 20 | 20 | 20 | 20 | 20 |
分數 | 19 | 19 | 18 | 18 | 15 |
最後總分 | 89 | ||||
洗髮精推薦2:SAHOLEA森歐黎漾【質進化咖啡因│控油健髮洗髮精】
評分:87
體感效果:(柔順不毛躁,控油感佳)
品名:SAHOLEA森歐黎漾【質進化咖啡因│控油健髮洗髮精】
適用髮質/族群:油性、脆弱髮質
無添加:矽靈 酒精 雌激素 人工色素 SLS、SLES Parabens類防腐劑
潔淨成分:月桂醯肌氨酸鈉、月桂醇聚醚硫酸銨、月桂醯胺丙基甜菜鹼
健髮配方:咖啡因、尾穗莧天然肽
柔順蓬鬆:水解米蛋白、聚季銨鹽-7、聚季銨鹽-10、水解小麥蛋白
頭皮養護:乳酸鋅、泛醇(維生素原B5)、澳洲檸檬香桃木萃取
活性成分:尿囊素、維他命E、玻尿酸鈉、黑曜岩粉末
售價:980元
容量:480 ml
1ml價格:2.04元
專家對洗髮精的評價:
森歐黎漾的「控油健髮洗髮精」,是以咖啡因為主要功效來源,並添加天然來源的植物胜肽活性,加強護髮、強健髮根的效果,在實測洗髮後,頭皮出油情況有所改善,髮根穩固感也大幅提升,此外,這款咖啡因洗髮精中,添加2種水解蛋白成分(有小麥、米來源),能改善髮質毛燥問題,也難怪會產生不錯的蓬鬆效果。
此外,森歐在此款洗髮精配方中,還有添加泛醇(維生素原B5)、玻尿酸鈉、尿囊素等保濕、舒緩的活性物質,有感提升洗完髮後的清爽舒適度,在各項評比中,都獲得優異成績,最後總分高居第二名!在綜合使用後體感,Philip推薦給頭皮容易出油的族群使用,能有感改善油頭問題!
項目 | 強健髮根 | 蓬鬆豐盈 | 頭皮養護 | 潔淨感受 | 價格優勢 |
滿分 | 20 | 20 | 20 | 20 | 20 |
分數 | 18 | 19 | 16 | 17 | 17 |
最後總分 | 87 | ||||
洗髮精推薦3:茶籽堂【錦葵豐盈洗髮露】
評分:84
體感效果:(舒緩頭皮、香味療癒)
品名:茶籽堂【錦葵豐盈洗髮露】
適用髮質/族群:細軟髮及扁塌髮
無添加:資料不齊
潔淨成分:油醇聚醚-10、油醇聚醚-12、月桂基硫酸銨、月桂醯肌氨酸鈉、月桂醯胺丙基甜菜鹼
健髮配方:歐錦葵萃取
柔順蓬鬆:聚季銨鹽-10、水解小麥蛋白
頭皮養護:百里香萃取、何首烏根萃取
活性成分:維他命E、柚籽萃取、雪松精油、尤加利精油
售價:700元
容量:330 ml
1ml價格:2.12元
專家對洗髮精的評價:
主打環保、植粹的茶籽堂,利用錦葵(Hibiscus)萃取活性,搭配水解小麥蛋白的抗靜電特性,打造出有效蓬鬆細軟髮質的豐盈洗髮精。配方中並使用了百里香、何首烏根等植物萃取成分,再添加雪松、尤加利等精油成分,讓香味偏向木質調性。整體來看,這款洗髮精是屬於植萃為主旨的產品,強調溫和清潔與溫和護理,可以清潔頭髮,同時維持頭皮的水油平衡。
此外,茶籽堂有提供試用包給消費者體驗,剛好此款洗髮精就是其中的品項之一,有興趣的朋友可嘗試看看,針對錦葵豐盈洗髮精的部分,Philip推薦給喜愛植萃、頭髮常塌扁的人使用。
項目 | 強健髮根 | 蓬鬆豐盈 | 頭皮養護 | 潔淨感受 | 價格優勢 |
滿分 | 20 | 20 | 20 | 20 | 20 |
分數 | 14 | 18 | 18 | 17 | 17 |
最後總分 | 84 | ||||
洗髮精推薦4:juliArt 覺亞【希沛絲蘊髮洗髮精】
評分:82
體感效果:(洗後髮質柔順,單價過高)
品名:juliArt【希沛絲蘊髮洗髮精】
適用髮質/族群:油性落髮
無添加:無資料
潔淨成分:ALS、油醇聚醚-10、油醇聚醚-12、月桂醯肌氨酸鈉、月桂醯胺丙基甜菜鹼
健髮配方:鋸棕櫚、5α-酯化鱷梨油
柔順蓬鬆:甘油、聚季銨鹽-10、水解小麥蛋白
頭皮養護: NcPA皙玻酸、甘草次酸複合物、泛醇(維生素原B5)、菸鹼醯胺(維生素B3)
活性成分:維他命E、何首烏根萃取、地衣抗菌複合物
售價:1,080元
容量:220 ml
1ml價格:4.91元
專家對洗髮精的評價:
juliArt覺亞的「希沛絲蘊髮洗髮精」,是許多美髮沙龍常用商品,與草本養髮品牌「艾瑪絲AROMASE」同屬一個集團,在此款產品中,添加了5α-酯化鱷梨油、鋸棕櫚等具有活絡毛髮,強化髮根的活性成分,並含NcPA皙玻酸、泛醇、菸鹼醯胺等保濕修護配方,在實測清洗後,獲得不錯的毛髮柔順、頭皮清爽體感。
不過,此款蘊髮洗髮精的單價偏高,是此次10款評比洗髮精中,建議售價最貴的一款,在綜合評比過後,並未進入前三名,但功效有一定水準,因此推薦給荷包較寬裕的族群養護洗髮使用。
項目 | 強健髮根 | 蓬鬆豐盈 | 頭皮養護 | 潔淨感受 | 價格優勢 |
滿分 | 20 | 20 | 20 | 20 | 20 |
分數 | 19 | 18 | 18 | 18 | 9 |
最後總分 | 82 | ||||
洗髮精推薦5:蔻蘿蘭【養髮強韌洗髮精】
評分:81
體感效果:(頭皮潔淨感佳,稠度偏低)
品名:蔻蘿蘭【養髮強韌洗髮精】
適用髮質/族群:強健髮根
無添加:矽靈、Parabens類防腐劑
潔淨成分:月桂基甜菜鹼、月桂醇聚醚-3、PEG-120 甲基葡糖二油酸酯、月桂醇聚醚磺基琥珀酸酯二鈉
健髮配方:咖啡因、金雞納樹皮萃取
柔順蓬鬆:聚季銨鹽-22
頭皮養護:雪絨花萃取、泛醇(維生素原B5)、菸鹼醯胺(維生素B3)
活性成分:生物素、維他命E
售價:550元
容量:200 ml
1ml價格:2.75元
專家對洗髮精的評價:
來自法國的蔻羅蘭養髮強韌洗髮精,主打純素配方,此款洗髮精採用咖啡因及金雞納樹皮萃取成分,來養護、滋潤秀髮,並以雪絨花萃取,加上複合維他命B(泛醇、菸鹼醯胺),來強化、活絡頭皮。
在使用時,潔淨體感算是舒適,對頭皮控油感不錯,但此款養髮洗髮精有一大問題,就是稠度偏低、流動性大,在取出使用時,較難控制所需用量,也導致用量偏大,因此在評比後分數為在中段,推薦給喜歡植萃配方的族群使用。
項目 | 強健髮根 | 蓬鬆豐盈 | 頭皮養護 | 潔淨感受 | 價格優勢 |
滿分 | 20 | 20 | 20 | 20 | 20 |
分數 | 17 | 16 | 17 | 17 | 14 |
最後總分 | 81 | ||||
洗髮精推薦6:Rill【法國頭皮控油淨化草本洗髮精】
評分:80
體感效果:(洗髮體感普通,CP值不高)
品名:Rill【法國頭皮控油淨化草本洗髮精】
適用髮質/族群:油性頭皮
無添加:矽靈、石蠟油、EDTA 金屬螯合劑、SLES/ALES界面活性劑
潔淨成分:椰油基-葡糖苷、烷基醯胺甜菜鹼、C12-18 烷基硫酸鈉、月桂醯基甲基氨基丙酸鈉
健髮配方:5α-Avocuta®
柔順蓬鬆:聚季銨鹽-7、聚季銨鹽-10、瓜兒膠羥丙基三甲基氯化銨
頭皮養護:PCA鋅、法國臘菊萃取、北美金縷梅葉萃取
活性成分:蜂膠萃取、蜂蜜萃取、蜂王漿萃取、鹽酸吡哆辛、金盞花萃取
售價:880元
容量:350 ml
1ml價格:2.51元
專家對洗髮精的評價:
走質感路線的保養品牌Rill,特選來自世界各國精選原料,並宣稱使用天然精油作為香氛來源,主要以專利5α-Avocuta(5α-酯化鱷梨油)成分,來調理頭皮,避免過油問題,再以維生素B6搭配多種築物萃取活性,完整養護、活絡頭皮。
此款草本洗髮精,洗後控油體感還不錯,但最大的問題,在於洗後頭髮蓬鬆度偏弱,對於細軟、扁榻的髮質,較無改善感受,因此,建議當一般髮質潔淨使用就好。
項目 | 強健髮根 | 蓬鬆豐盈 | 頭皮養護 | 潔淨感受 | 價格優勢 |
滿分 | 20 | 20 | 20 | 20 | 20 |
分數 | 17 | 13 | 18 | 17 | 15 |
最後總分 | 80 | ||||
洗髮精推薦7:the body shop【薑根鏗活調理洗髮精】
評分:80
體感效果:(潔淨感可,強健髮根效果偏弱)
品名:the body shop【薑根鏗活調理洗髮精】
適用髮質/族群:一般髮質、乾燥髮質
無添加:資料不齊
潔淨成分:SLES、Tween 20、烷基醯胺甜菜鹼
健髮配方:樺樹萃取
柔順蓬鬆:全素絲蛋白
頭皮養護:白柳樹萃取、泛醇(維生素原B5)
活性成分:薑根精華油
售價:520元
容量:250 ml
1ml價格:2.08元
專家對洗髮精的評價:
英國保養品牌「the body shop」,選用薑根萃取精油,搭配樺樹、白柳樹等萃取活性,再添加絲蛋白、維他命B5等成分,有效活絡頭皮,促進髮絲強韌健康。
不過在此款洗髮精中,有使用刺激性較強的SLES清潔成分,對頭皮較敏感族群,可能較不適合,整體洗髮體感還算不錯,但也未有較特別出色的感受,一般髮質族群,是可試用看看。
項目 | 強健髮根 | 蓬鬆豐盈 | 頭皮養護 | 潔淨感受 | 價格優勢 |
滿分 | 20 | 20 | 20 | 20 | 20 |
分數 | 17 | 13 | 17 | 16 | 17 |
最後總分 | 80 | ||||
洗髮精推薦8:歐萊德【桃花豐盈洗髮精】
評分:80
體感效果:(蓬鬆感尚可,無吸引特點)
品名:歐萊德【桃花豐盈洗髮精】
適用髮質/族群:細軟、扁塌髮質
無添加:MI/MCI/三氯沙/三氯卡班等防腐劑、SLS/SLES、還氧乙烷衍生物、DEA衍生物、Phthalates/壬基酚/煤焦油/ZPT、甲醛/染色劑/人工色素/乙醛酸、EDTA/塑膠微粒/珠光劑、對苯二胺衍生物/珊瑚危害防曬劑、麩質/動物來源成分
潔淨成分:甘油油酸酯、小麥類清潔劑、椰油基-葡糖苷、烷基醯胺甜菜鹼、桂醯兩性基乙酸鈉、月桂酰甲基羥乙基磺酸鈉
健髮配方:無
柔順蓬鬆:聚季銨鹽-7、聚季銨鹽-67、3D輕盈彈力因子
頭皮養護:葵花籽油、桃葉萃取精華
活性成分:水楊酸、維他命E
售價:980元
容量:400 ml
1ml價格:2.45元
專家對洗髮精的評價:
台灣品牌歐萊德,致力於推動永續環境生態議題,因此品牌洗護等髮品,從包裝到選料,都秉持環境友善原則來挑選,此款桃花豐盈洗髮精,添桃花萃取精華,並搭配有機驗證的起泡成分,來潔淨秀髮,提供輕盈蓬鬆感。
不過在此款產品中,強健頭髮的成分並不多,單純用來當作清潔、提供髮質蓬鬆感為主,對頭皮並無太多養護效果。
項目 | 強健髮根 | 蓬鬆豐盈 | 頭皮養護 | 潔淨感受 | 價格優勢 |
滿分 | 20 | 20 | 20 | 20 | 20 |
分數 | 14 | 17 | 16 | 18 | 15 |
最後總分 | 80 | ||||
洗髮精推薦9:康定【極萃滋養洗髮乳】
評分:78
體感效果:(價格偏高,氣味不佳)
品名:康定【極萃滋養洗髮乳】
適用髮質/族群:乾性頭髮
無添加:重金屬、塑化劑、對苯二酚、類固醇、甲醛
潔淨成分:Tween 20、月桂醯肌氨酸鈉、PEG 120甲基葡萄糖二油酸酯
健髮配方:GFE廣林素 (蒜頭酵素)
柔順蓬鬆:聚季銨鹽-7、瓜兒膠羥丙基三甲基氯化銨
頭皮養護:人參根萃取、水解米糠萃取
活性成分:無
售價:1,300元
容量:300 ml
1ml價格:4.33元
專家對洗髮精的評價:
康定的洗髮精,以酵素萃取為主打賣點,而所選用的成分,是以蒜頭來發酵萃取取得,並再添加人參萃取液及水解米糠萃取,對頭皮、髮質都有修護、止癢功效。
在此次評比時測中發現,此款酵素洗髮精有2點問題;第1是價格,以髮品來說單價偏高,在此次評比中也屬第2高的品項,而第2點是味道部分,因添加蒜頭酵素,使洗髮精有發酵微酸氣味,可能對部分使用者較不習慣,因此建議未使用過的人可試用評估,或多蒐集資料參考看看。
項目 | 強健髮根 | 蓬鬆豐盈 | 頭皮養護 | 潔淨感受 | 價格優勢 |
滿分 | 20 | 20 | 20 | 20 | 20 |
分數 | 17 | 18 | 16 | 17 | 10 |
最後總分 | 78 | ||||
洗髮精推薦10:Aesop【增量豐盈洗髮露】
評分:76
體感效果:(蓬鬆效果偏弱,效果不突出)
品名:Aesop【增量豐盈洗髮露】
適用髮質/族群:稀薄、纖幼或柔軟髮質
無添加:資料不齊
潔淨成分:SLES、Tween 20、椰子甜菜鹼、月桂基硫酸銨、椰油醯兩性基乙酸鈉
健髮配方:橘子皮油
柔順蓬鬆:聚季銨鹽-67
頭皮養護:薰衣草油、北非雪松樹皮油
活性成分:薄荷油、茴香葉油、迷迭香葉油
售價:1,550元
容量:500 ml
1ml價格:3.1元
專家對洗髮精的評價:
澳洲奢華品牌的代表Aesop,在此次評比綜合分數中,排名是最後低的,實在讓人有些意外,因為Philip以成分及實用感受上來說,此款洗髮精確實較不突出。
首先在配方方面,採用多種植物油,但這些植萃的效果偏弱,再來是使用的界面活性劑,成分等級較低,例如SLES、ALS等,清潔力雖強,但對頭皮的負擔也較大,在實際體驗時,味道雖然好聞、可以療癒感官體驗,但洗後並沒有輕盈蓬鬆感,因此並不推薦選用。
項目 | 強健髮根 | 蓬鬆豐盈 | 頭皮養護 | 潔淨感受 | 價格優勢 |
滿分 | 20 | 20 | 20 | 20 | 20 |
分數 | 15 | 15 | 16 | 17 | 13 |
最後總分 | 76 | ||||
「2026」10款市售洗髮精比較表
我們對10款市售洗髮精進行了比較,製作完整的表格,幫助你找到最適合的產品。



洗髮精總結推薦前3名!
為大家回顧此次評比結果:
豐傑生醫的「薑黃胜肽洗髮精」,是款全方位洗護頭髮的洗髮精,主打薑黃胜肽強健髮根效果,並搭配複方活性成分,舒適潔淨秀髮,洗後蓬鬆豐盈,適合全髮質使用,特別推薦細軟髮族群!
森歐黎漾的「控油健髮洗髮精」,以咖啡因為主要功效訴求,搭配其他活性成分,對頭皮養護、柔順髮質都有不錯表現,並強化控油能力,推薦給頭皮容易出油的消費者使用。
第三名:茶籽堂【錦葵豐盈洗髮露】
主打植萃成分的茶籽堂,在此款「錦葵豐盈洗髮精」中,以錦葵萃取為主要活性成分,賦予秀髮強健、蓬鬆效果,適合頭髮偏油常塌陷的族群使用。

最後總結推薦:
一般髮質、細軟髮蓬鬆首選「豐傑生醫 3D薑黃胜肽髮根活化洗髮精」
頭皮易出油可用「森歐黎漾 質進化咖啡因│控油健髮洗髮精」
頭髮塌扁可使用「茶籽堂 錦葵豐盈洗髮露」
Philip提醒大家,亮麗豐盈秀髮,是展現自我魅力的一大關鍵,務必挑選到一款適合自己的優質洗髮精,更能輕鬆展現完美髮型!
保養品專家研發師,專注推廣肌膚保養理念
藥妝領域專家研發師團隊,憑藉豐富的經驗和專業知識,致力於推廣科學的肌膚保養理念。並且推薦優秀、好用的保養產品給大家認識,歡迎想變美、更年輕的朋友持續關注我們,獲取最新的護膚資訊和產品推薦。

傳遞正確的保養觀念,每個人都能擁有好肌膚。