
本文由 皮膚專科專業研發師團隊 專業編輯
懷孕期間,孕媽咪身體可能產生的各種變化,包括頭髮變油、頭皮變敏感、甚至掉髮問題都開始頻頻找上門,這時候,洗頭用的洗髮精不能選太滋潤的,也不能挑具刺激性的,選對頭皮洗髮精格外重要!
本文整理出Dcard網友熱議的「孕婦洗髮精」,由《皮膚保養專科》研發專家,告訴你選擇孕婦洗髮精的4大原則與5禁忌成分,並推薦熱門6款洗髮精,包含AVEDA、豐傑、森挪威、艾瑪絲等專櫃至開架品牌,幫助你在孕期挑選最安全有感的孕婦洗髮精。
孕婦洗髮精怎麼選?4大挑選原則不踩雷
《國際分子科學期刊》中提到,懷孕期間荷爾蒙的變化,會影響到頭皮與頭髮變得更乾或更油,因此需要能舒緩孕期頭皮的洗髮精,讓保養變得更加輕鬆。
以下提供4大選擇原則,幫助孕媽咪選擇最適合自己的洗髮精:
原則1. 選擇溫和配方,減少頭皮敏感與油脂失衡
孕媽咪因皮膚屏障變得脆弱,而對清潔產品的耐受性下降,容易因強效的清潔而產生刺激、發紅或搔癢。
建議選擇低刺激、無硫酸鹽(SLS/SLES)的溫和去油洗髮精配方,如胺基酸系洗髮精,在溫和去除多餘油脂的同時,維持頭皮屏障,避免因過度清潔,導致油脂失衡與敏感反應。
原則2. 注意香味選擇,避免影響孕期嗅覺
懷孕期間,嗅覺容易變得特別敏感,許多媽媽對於氣味的忍受度大幅改變,甚至可能引發噁心與孕吐。選擇洗髮精時,建議避開香味過於濃烈的產品,可選擇「天然精油」調配的柔和香氛,或者選擇無香味洗髮精,降低嗅覺不適的風險。
原則3. 避免過於滋潤的洗髮精,預防油膩與搔癢
許多孕媽咪因荷爾蒙變化,會發現自己開始容易出油,甚至伴隨頭皮搔癢的狀況。此時若選擇過於滋潤的洗髮精,可能會加重頭皮負擔,導致毛囊堵塞,進一步惡化頭皮油膩問題。
建議選擇適度清潔,避免含過多滑順成分:如矽靈(Dimethicone)或植物、礦物油脂這些厚重的產品,以確保洗後清爽,不影響頭皮健康。
原則4. 選擇天然成分,減少掉髮並維持髮絲健康
因為胎兒發育需要母體提供大量營養,所以可能會影響到部分媽媽的髮質健康,容易變得易斷裂甚至孕婦掉髮的現象。
促進生髮洗髮精推薦選擇含有植物蛋白(如水解小麥蛋白)、咖啡因、維生素B5(泛醇)、玻尿酸鈉或植物萃取(如薑黃、燕麥、蘆薈)的洗髮精,可以幫助補充髮絲養分、強健髮根,此類孕婦掉髮洗髮精,可減少掉髮問題,同時提供溫和保濕效果,讓髮絲不因過度清潔而乾燥斷裂。

孕婦洗髮精要避免哪些禁忌成分?這5種需注意!
注意囉!這些成分可能對胎兒或孕媽咪的健康,產生不利影響,應避免使用,如有成份上的疑慮,建議諮詢專業醫師或皮膚科專家,以獲取適當建議:
酸類成分
《加拿大家庭醫師醫學雜誌》提醒,孕婦若需挑選酸類洗髮精時,果酸較為安全,能溫和調理頭皮並平衡油脂,且滲透性低,不易影響胎兒,水楊酸則建議僅使用低濃度(1%以下)的產品。建議選擇標示溫和、不刺激的配方,以確保孕期使用安心。鄰苯二甲酸酯類(Phthalates)
《國際環境研究公共衛生期刊》指出,鄰苯二甲酸酯這類常見塑化劑,常用於產品中作為定香劑,可能影響身體的生理功能,對胎兒的神經系統發育造成不良影響。苯甲酸酯類(Parabens)
常見防腐劑。在《內分泌》期刊中一篇研究指稱,Parabens有可能干擾內分泌系統的爭議存在,對孕婦的荷爾蒙平衡和胎兒發育有潛在影響。甲醛及其釋放劑
美國西南綜合醫院指出,這類防腐劑(如DMDM Hydantoin)可能釋放微量甲醛,長期接觸可能具有致敏或致癌風險。酒精
配方中若添加較高比例的酒精,可能導致頭皮、頭髮較易乾澀,孕期間頭皮較乾燥、敏感的孕媽咪須注意。
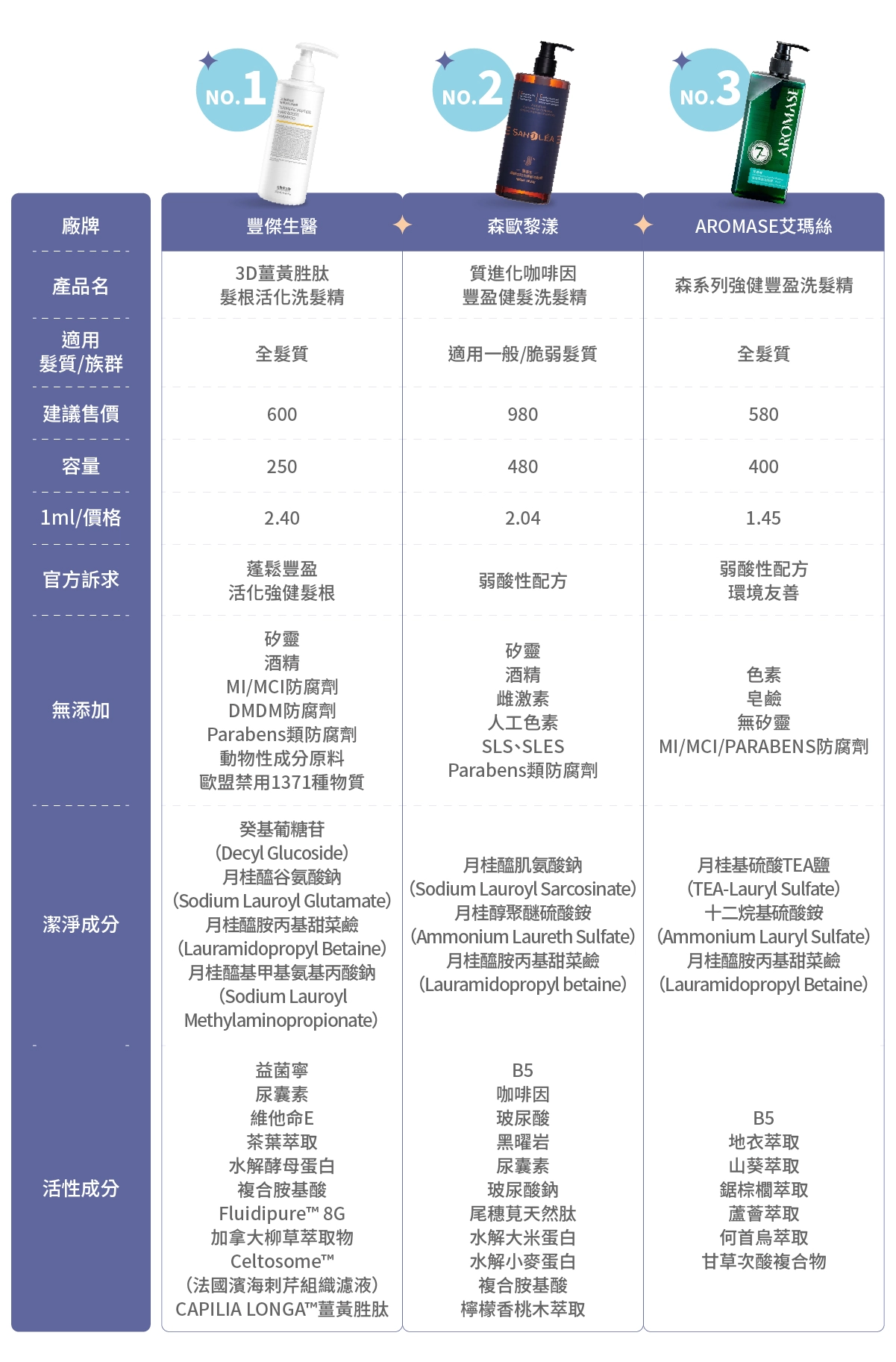
專家評比:孕婦洗髮精6大推薦排行榜
在這份《孕婦洗髮精6大推薦排行榜》中,我們專家將根據產品的成分、效果、使用感等多個指標進行評比,為你推薦市面上最值得信賴的孕婦洗髮精。此次評比的前三名如下:
全部6款孕婦洗髮精選手排名如下:
皮膚保養專科團隊將依據5個評比項目與標準,來給予分數:
清潔能力 | 保濕效果 | 成分安全 | 使用感受 | 價格優勢 |
20% | 20% | 20% | 20% | 20% |
總分:100分 | ||||
皮膚保養專科團隊將進一步以客觀的專業角度,帶你了解今年最值得推薦的6款孕婦洗髮精,並通過公正評比解析各產品的優缺點。幫助大家更容易找到心目中的蜜糖。評比開始!
孕婦洗髮精推薦1. 豐傑生醫《3D薑黃胜肽髮根活化洗髮精》
- 評比:🏆第一名90分
- 產品外觀:透明微稠凝露狀
- 主訴求:CAPILIA LONGA™薑黃胜肽、水解酵母蛋白、複合胺基酸、益菌寧、Fluidipure™ 8G、加拿大柳草萃取物、Celtosome™法國濱海刺芹組織濾液
- 輔助成分:加拿大柳草萃取物、尿囊素、維他命E、茶葉萃取
- 其他宣稱:無添加矽靈、酒精、MI/MCI/DMDM/Parabens類防腐劑、動物性成分原料、歐盟禁用1371種物質
- 官網售價:NT$600/250ml
- 每ml價格:NT$2.4
專家評價:
團隊對於豐傑這款薑黃洗髮精的評價極高,主要是它採用胺基酸系的清潔成分,不含SLS/SLES,溫和不刺激,適合頭皮敏感的孕婦使用,並能有效控油、舒緩和調理頭皮狀態。
一般洗髮精常添加滋潤成分「矽靈」,並不是這個成分不好,而是若沖洗不乾淨,可能殘留堆積在頭皮,導致油膩與搔癢,尤其孕婦頭皮較敏感,更常見搔癢問題。因此像豐傑的無矽靈配方,洗後較能讓頭皮保持清爽舒適。
此外,在髮根調理方面,這款特別添加天然認證的 3D 薑黃胜肽與專利濱海刺芹細胞培育精華,結合多種特殊成分,我們認為對於頭皮健康、強化髮根韌性來說相當有幫助。長期使用可以強健髮根,特別適合孕期容易掉髮、髮量偏少的孕媽咪,打造更豐盈的髮量。
實際使用感受,吹乾頭髮後感覺髮根蓬鬆且輕盈,髮型更有支撐力,細軟髮質也適合。同時,無矽靈的配方讓頭皮感到清爽,減少了油膩感。整體來說,這款洗髮精以豐富的滋養成分、頭皮友好以及豐盈效果得到團隊一致好評,因此得到第一名!溫和、無添加禁忌成分的安全配方,不僅適合懷孕適用,也很適合一般民眾使用。
豐傑生醫《3D薑黃胜肽髮根活化洗髮精》 | ||||
清潔能力 | 保濕效果 | 成分安全 | 使用感受 | 價格優勢 |
18 | 18 | 18 | 19 | 17 |
專家短評:清潔與溫和度兼具,3D薑黃強韌髮根有感 | ||||
總分:90分 | ||||
孕婦洗髮精推薦2. SAHOLEA森歐黎漾《質進化咖啡因豐盈健髮洗髮精》
- 評比:🏆第二名89分
- 產品外觀:透明微稠凝露狀
- 主訴求:咖啡因、尾穗莧天然肽、水解大米蛋白、水解小麥蛋白、乳酸鋅、澳洲檸檬香桃木萃取、黑曜岩
- 輔助成分:尿囊素、維他命E、B5、玻尿酸鈉
- 其他宣稱:無添加矽靈、酒精、雌激素、人工色素、SLS、SLES、Parabens類防腐劑
- 官網售價:NT$980/480ml
- 每ml價格:NT$2.04
專家評價:
森歐黎漾的咖啡因豐盈洗髮精,採用弱酸性pH值設計,能維持頭皮的自然屏障,並且無矽靈、不含SLS/SLES,避免過度清潔導致的乾燥或刺激,對頭皮敏感的媽咪來說,這款洗髮精相對友善。其核心成分咖啡因能促進頭皮微循環、強健髮根,搭配天然小麥蛋白與大米蛋白,能夠強化髮絲結構,使頭髮更加健康有韌性。
實際使用後,頭皮感覺清爽、頭髮蓬鬆,對於容易出油或髮量減少的孕媽來說,能有效改善扁塌問題。不過相較於第一名的豐傑薑黃胜肽洗髮精,這款產品的修護與養護效果較弱,乾燥髮質的孕婦建議搭配護髮產品使用。
但是有一點需要注意的事情,這款洗髮精以IPBC(Iodopropynyl Butylcarbamate)作為防腐劑,為常見過敏原之一,雖然在沖洗型產品中使用安全,但提醒介意者自行斟酌。
整體來看,這款洗髮精在溫和度、強健髮根與清爽效果上表現不錯,但在滋養與修護頭皮的效果上稍遜豐傑,且成分中的防腐劑致敏度稍高,因此略為扣分。
SAHOLEA森歐黎漾《質進化咖啡因豐盈健髮洗髮精》 | ||||
清潔能力 | 保濕效果 | 成分安全 | 使用感受 | 價格優勢 |
18 | 17 | 17 | 19 | 18 |
專家短評:清潔與溫和度兼具,但稍嫌乾澀 | ||||
總分:89分 | ||||
孕婦洗髮精推薦3. AROMASE艾瑪絲《森系列強健豐盈洗髮精》
- 評比:🏆第三名87分
- 產品外觀:透明微稠凝露狀
- 主訴求:地衣萃取、山葵萃取、何首烏根萃取、鋸葉棕果萃取
- 輔助成分:維他命E、B5、B3、蘆薈葉汁、甘草次酸
- 其他宣稱:弱酸性配方、環境友善、無添加矽靈、色素、皂鹼、MI/MCI、PARABENS防腐劑
- 官網售價:NT$580/400ml
- 每ml價格:NT$1.45
專家評價:
艾瑪絲的強健豐盈洗髮精主打以天然植萃為基礎,能舒緩頭皮不適並幫助平衡油脂分泌,對於孕期容易油膩的頭皮來說,能提供清爽潔淨的效果。不過相較之下,這款產品的界面活性劑清潔力較強,且含有酒精成分,可能對孕期偏乾性或敏感性頭皮的媽媽來說不夠友善,長期使用可能會有乾澀感。
香氣方面,這款洗髮精的草本氣息較為濃郁,對於喜歡天然植萃香氣的使用者來說可能是加分項,但若孕媽咪嗅覺敏感,可能需視個人喜好選購。
實際使用後,覺得髮絲蓬鬆感明顯,適合頭髮稀疏或髮根容易塌陷的孕婦,但相較於第一名與第二名的產品,這款洗髮精會較適合頭皮出油明顯的孕媽咪。
總結來說,艾瑪絲這款洗髮精提供強健髮根與豐盈效果,相較於前兩款洗髮精,這款產品的養護效果較一般,且因為清潔力較強,對於乾性或敏感性頭皮的孕婦應避免使用,以免洗後過於乾澀。
AROMASE艾瑪絲《森系列強健豐盈洗髮精》 | ||||
清潔能力 | 保濕效果 | 成分安全 | 使用感受 | 價格優勢 |
18 | 16 | 16 | 18 | 19 |
專家短評:清潔、蓬鬆感佳,適合偏油性頭皮 | ||||
總分:87分 | ||||
孕婦洗髮精推薦4. 森挪威《控油深層髮浴》
- 評比:🏆第四名85分
- 產品外觀:透明微稠凝露狀
- 主訴求:Zinc PCA、水解小麥蛋白
- 輔助成分:牛蒡萃取
- 其他宣稱:無矽靈、皂鹼、塑化劑、重金屬、不含雌激素、甲醛類防腐劑。針對亞洲環境研發,三歲以上都能使用的全齡無差別弱酸配方
- 官網售價:NT$850/500ml
- 每ml價格:NT$1.7
專家評價:
森挪威的「控油深層髮浴」這款洗髮精以SLS(十二烷基硫酸鈉)為主要界面活性劑,清潔力較強,確實能有效去除多餘油脂與髒污,讓頭皮維持清爽,不過對於乾性或敏感性頭皮的孕媽咪來說,這樣的清潔可能會帶走過多頭皮油脂,影響天然屏障,長期使用可能會導致乾燥或刺激,需特別留意使用頻率或搭配潤護產品來保養。
配方中的水解小麥蛋白與牛蒡萃取能夠幫助調理頭皮,強健髮根,對於容易掉髮的孕婦來說有一定的幫助。然而相較於其他產品,主要仍以清潔與控油為核心。
總結來看,這款洗髮精在清潔力與控油效果上表現優異,相較於前三名孕婦洗髮精,這款產品的重點更偏向深層潔淨,對於頭皮養護與溫和度的考量較少,因此排名相對較後,適合孕期頭皮容易出油的媽咪作為控油洗髮選擇,但不建議每日使用,以免影響頭皮的天然防護機制。
森挪威《控油深層髮浴》 | ||||
清潔能力 | 保濕效果 | 成分安全 | 使用感受 | 價格優勢 |
18 | 15 | 15 | 18 | 19 |
專家短評:推薦油性頭皮孕婦使用,配方簡單不複雜 | ||||
總分:85分 | ||||
孕婦洗髮精推薦5. Hair Recipe髮的食譜《米糠溫養豐盈洗髮精》
- 評比:🏆第五名84分
- 產品外觀:透明微稠凝露狀
- 主訴求:米糠油、胺基酸
- 輔助成分:無
- 其他宣稱:無SLS、矽靈、Paraben防腐劑,純米養髮
- 官網售價:NT$799/350ml
- 每ml價格:NT$2.28
專家評價:
Hair Recipe的《米糠溫養豐盈洗髮精》採用溫和的胺基酸系洗劑,能夠避免過度清潔,維持頭皮屏障健康,對於孕期容易敏感或乾燥的頭皮來說較為友善。此外,同樣是無SLS、無矽靈的設計可減少殘留物堆積的風險。
配方中添加的米糠油與米胚芽精華提供天然滋養,使頭髮吹乾後能呈現出自然光澤感,適合想要長期修護的孕媽咪。相較於一些即時修護型產品,這款洗髮精效果較為漸進溫和,乾性髮質可能需要搭配護髮產品提升滋潤度。
值得注意的是,這款洗髮精使用了MI/MCI(Methylisothiazolinone / Methylchloroisothiazolinone)作為防腐劑,雖然MI/MCI在沖洗型產品中的使用濃度受到管控,但若頭皮本身較敏感或對這類成分較在意,建議選擇其他標榜無MI/MCI的洗髮精。
整體來看,Hair Recipe 純米瓶系列溫和清潔與成分單純方面表現不錯,但相較於其他孕婦洗髮精,這款產品在髮根調理的效果較不明顯。推薦給乾燥頭皮與想要溫和養護髮質的孕婦,這款會是不錯的選擇。
Hair Recipe髮的食譜《米糠溫養豐盈洗髮精》 | ||||
清潔能力 | 保濕效果 | 成分安全 | 使用感受 | 價格優勢 |
16 | 17 | 17 | 17 | 17 |
專家短評:溫和的清潔與修護效果,適合乾燥頭皮使用 | ||||
總分:84分 | ||||
孕婦洗髮精推薦6. AVEDA肯夢《蘊活煥欣洗髮精》
- 評比:🏆第六名82分
- 產品外觀:黃色微稠凝露狀
- 主訴求:水楊酸、阿育吠陀草藥混合物(烏心草、月桃、薑、有機印度鵝莓、人參、有機薑黃等)
- 輔助成分:巴巴蘇潔淨分子
- 其他宣稱:無添加合成香料/合成色素/礦物油/矽氧樹脂/對羥基苯甲酸酯/鄰苯二甲酸酯,100% Vegan 植物性成分
- 官網售價:NT$1,600/200ml
- 每ml價格:NT$8
專家評價:
Aveda洗髮精也是孕婦力推品牌之一。這款蘊活煥欣洗髮精強調清潔毛孔與改善頭皮環境,其中水楊酸(Salicylic Acid)可溫和去角質,幫助頭皮維持健康,特別適合容易油膩、毛孔堵塞的孕婦。不過,高濃度水楊酸長期使用可能對敏感頭皮造成刺激,使用前建議先確認成分耐受度或諮詢專業建議。
這款洗髮精清潔力適中,採用來自天然巴巴蘇油的甜菜鹼系清潔劑,能在洗髮時提供適當潔淨與保濕力,又不會過於滋潤,適合容易頭皮油膩又擔心髮絲乾燥的孕婦。
實際使用後,Aveda蘊活煥欣洗髮精在強健髮根、去角質與控油方面表現不錯,適合細軟髮質及有落髮困擾的孕媽咪,但需要持續使用一段時間較能感受。由於價格偏高,若預算充足並且希望透過長期使用來維持髮質健康,這款產品仍然值得一試。
AVEDA肯夢《蘊活煥欣洗髮精》 | ||||
清潔能力 | 保濕效果 | 成分安全 | 使用感受 | 價格優勢 |
16 | 17 | 18 | 17 | 14 |
專家短評:頭皮修護有感,但價格稍高 | ||||
總分:82分 | ||||
孕婦洗髮精6款推薦比較表


專家激推:2026孕婦洗髮精推薦TOP3!
在經過團隊實際使用後,我們整理出三款適合孕婦洗髮精TOP3:
No.1 豐傑生醫《3D薑黃胜肽髮根活化洗髮精》
以薑黃胜肽為主要成分,可強健髮根,並採用胺基酸系溫和配方,相當適合孕婦使用,因此評選為第一名。
No.2 SAHOLEA森歐黎漾《質進化咖啡因豐盈健髮洗髮精》
有助於強韌孕期間的脆弱頭髮,溫和淨化頭皮,使髮絲豐盈。
這款洗髮精專為油性頭皮設計,調理孕期頭皮油脂分泌,維持髮根清爽健康。

總結推薦:
豐傑3D薑黃洗髮精:適合所有孕婦使用。尤其是需要強健髮根並改善髮質的孕婦。
森歐黎漾咖啡因健髮洗髮精:適合希望減少掉髮並增加髮量的孕婦。
艾瑪絲森系列洗髮精:適合油性或中性頭皮,追求豐盈效果的孕婦。
孕媽咪在孕期間選擇適合自己頭皮的洗髮精,不僅能讓頭皮和髮絲在特殊時期得到最佳呵護,也更能輕鬆自在地面對每一天的變化喔!
保養品專家研發師,專注推廣肌膚保養理念
藥妝領域專家研發師團隊,憑藉豐富的經驗和專業知識,致力於推廣科學的肌膚保養理念。並且推薦優秀、好用的保養產品給大家認識,歡迎想變美、更年輕的朋友持續關注我們,獲取最新的護膚資訊和產品推薦。

傳遞正確的保養觀念,每個人都能擁有好肌膚。